At XOA TAX, we’re dedicated to offering clear advice and helping you navigate the complexities of the tax code. As CPAs, we often hear folks mention those elusive “gray areas” in tax law—spots where the rules seem a bit hazy. It might feel like you’ve discovered a hidden loophole, but things aren’t always as they appear. Let’s explore these “gray areas” together and shed some light on them.
Key Points to Remember:
- Tax law is intricate but follows a clear structure.
- “Gray areas” often come from misunderstandings or incomplete information.
- Tax law has a hierarchy: statutes, regulations, court cases, and official guidance.
- Official interpretations outweigh personal opinions.
- Thorough research and professional advice are key to understanding the tax code.
- State and local tax laws add another layer of complexity.
- Tax laws and interpretations are constantly changing.
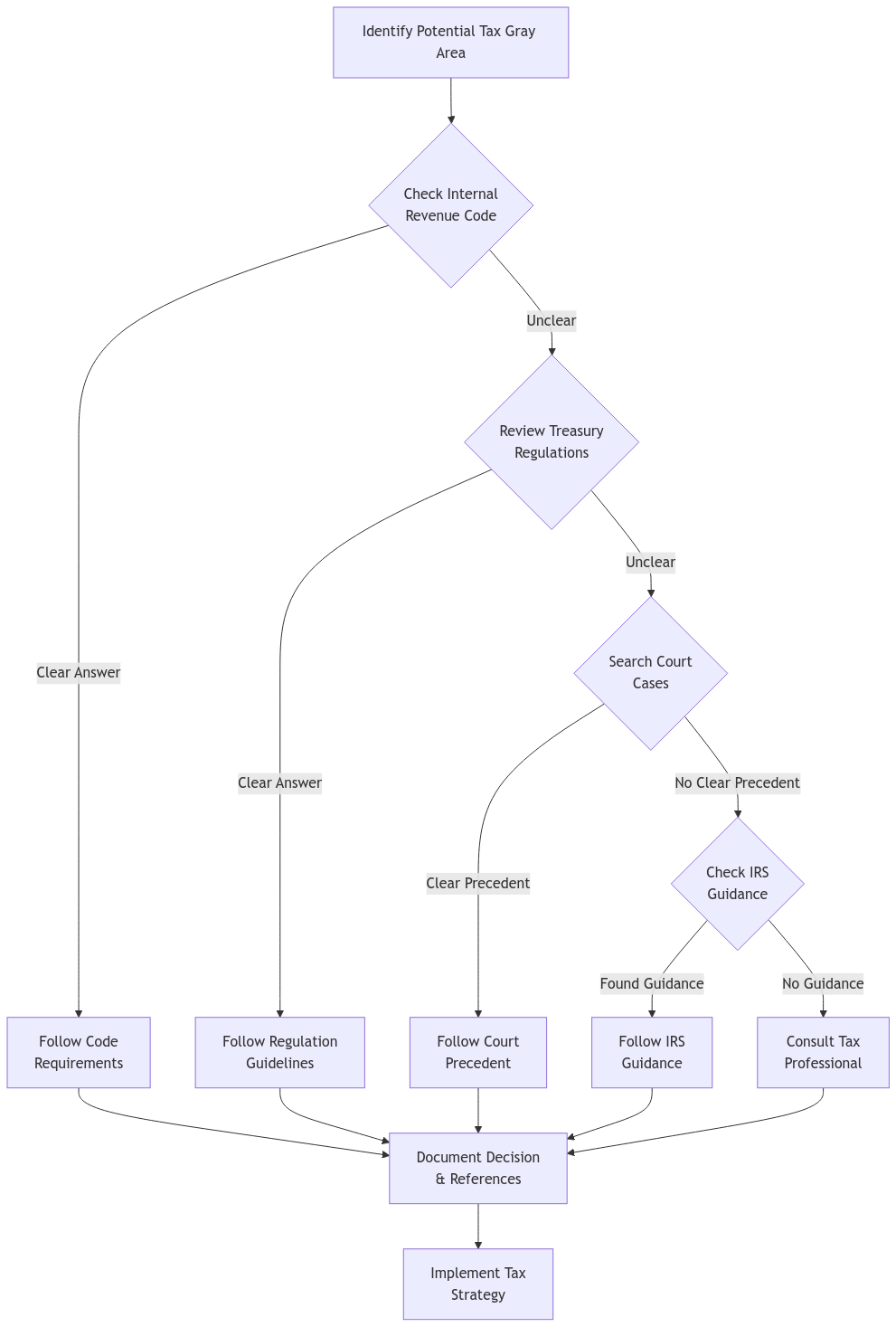
Breaking Down the Structure of Tax Law

You might think the U.S. tax system is a labyrinth, but it’s built on a well-defined framework that helps us make sense of it:
Statutes:
These are the laws enacted by Congress and form the bedrock of the tax code. You’ll find them in Title 26 of the U.S. Code, commonly known as the Internal Revenue Code.
Treasury Regulations:
The Treasury Department issues detailed regulations that explain how these statutes are applied in real life. These regulations are essential for interpreting the law accurately.
Court Cases:
When disputes arise over how to apply tax laws, court decisions provide clarity and set precedents that must be followed.
Other Official Guidance:
The IRS offers additional insights through Revenue Rulings, Revenue Procedures, Private Letter Rulings, and Technical Advice Memoranda, which can be invaluable for specific tax situations.
Why Personal Opinions Aren’t Enough
It’s tempting to read a tax statute and think you’ve got it figured out. But in the realm of tax law, personal interpretations can lead you astray. Even seasoned business owners and accountants can misinterpret the nuances. What’s crucial is how the Treasury Department and the courts interpret the law—their official guidance is what counts when it comes to compliance.
Unpacking the So-Called “Gray Areas”
Many times, what seems like a gray area is actually well-defined when you dig into the regulations, court cases, and IRS guidance. However, some genuine uncertainties do exist, particularly in areas involving:
New Technologies:
Rapid advancements can outpace the tax code, creating uncertainty. For example, the tax implications of cryptocurrencies like Bitcoin were unclear until the IRS issued specific guidance.
Innovative Business Models:
As businesses find new ways to operate, the existing tax rules might not directly address these models, leading to confusion.
International Transactions:
Cross-border dealings and international tax treaties can be incredibly complicated, with rules that vary by country and change frequently.
Complex Financial Structures:
Sophisticated transactions involving partnerships, trusts, or derivatives can create ambiguity in how they should be taxed.
So, What Should You Do?
Dig Deeper:
Don’t settle for a surface understanding. Research the applicable Treasury Regulations, review relevant court cases, and consult IRS publications to get a full picture.
Consult the Experts:
Tax professionals spend years studying these laws and keep up with the latest changes. Their expertise can save you time and prevent costly mistakes.
Don’t Forget State and Local Taxes
Federal tax law is just one piece of the puzzle. Each state—and sometimes even cities and counties—has its own tax laws. These can differ significantly from federal laws and from each other. For instance, some states don’t tax income, while others have unique rules for sales tax or property tax. Ignoring these differences can lead to unexpected liabilities.
Stay Ahead with Ongoing Changes
Tax laws aren’t static; they evolve with new legislation, court rulings, and administrative changes. For example, tax reforms can alter deductions, credits, and tax rates. Staying informed about these changes is crucial for accurate tax planning.
Frequently Asked Questions
Q: Can I rely on online forums or advice from friends about tax gray areas?
A: While it’s helpful to hear others’ experiences, tax situations are highly individual. Misguided advice can lead you down the wrong path. It’s best to consult a professional who understands your specific circumstances.
Q: What happens if I interpret a tax law differently than the IRS?
A: If your interpretation differs from the IRS’s, you may face audits, penalties, or interest on unpaid taxes. Disputes can be resolved through appeals or the court system, but this can be time-consuming and costly.
Q: How does XOA TAX stay updated on tax law changes?
A: Our team continuously monitors legislative updates, IRS announcements, and court rulings. We participate in professional development and training to ensure we’re providing the most current advice.
Let’s Work Through It Together
Navigating the complexities of tax law doesn’t have to be overwhelming. At XOA TAX, we’re here to guide you every step of the way. Whether you’re dealing with a potential gray area or just want to make sure you’re on the right track, we’re ready to help.
Connect with XOA TAX
Don’t let uncertainty hold you back. Reach out to us, and let’s find clarity together.
Website: site5.xoatax.net
Phone: +1 (714) 594-6986
Email: [email protected]
Contact Page: Get in Touch
Disclaimer: This post is for informational purposes only and does not provide legal, tax, or financial advice. Laws, regulations, and tax rates can change frequently and vary by state and locality. This communication is not intended to be a solicitation, and XOA TAX does not provide legal advice. Please consult a professional advisor for advice specific to your situation.